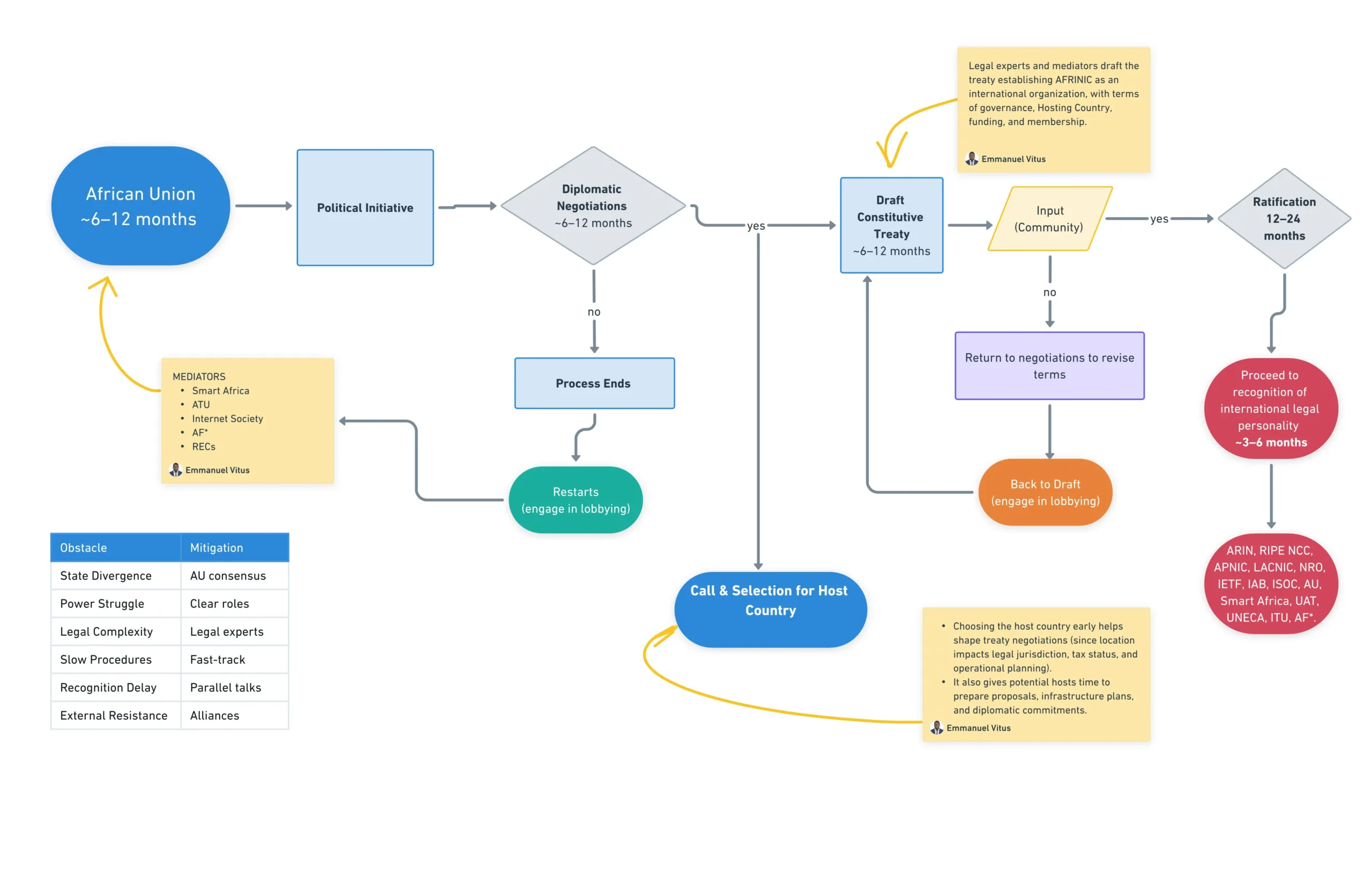
When in 2005, Pierre Dandjinou, Professor Nii Quaynor, Adiel Akplogan, Pierre Ouédraogo, Dr Tarek Kamel and other pioneers of Africa’s Internet governance smiled to the camera in Port Louis, they were marking the birth of a continental institution with a global mandate. AfriNIC, the African Network Information Centre, had finally found its home in Mauritius, chosen for its stability, independent judiciary, modern infrastructure and openness to innovation. It was a moment of optimism, signalling that Africa was ready to manage its share of the Internet’s critical resources and speak with its own voice in global governance. Two decades later, those founding promises have been shaken. The conditions that made Mauritius the logical choice have faded, the organisation is paralysed by internal and external pressures, and the fight for AfriNIC’s survival has become a fight for the sovereignty of Africa’s digital future. Below are the ingredients for the exorcism of AfriNIC’s soul, a treaty based international framework, immunity from political capture, clearly defined multistakeholder roles and the collective will of Africa’s digital community to reclaim and protect its own future.
The current crisis has revealed profound weaknesses in this model. As a non profit registered under Mauritian law, AfriNIC is subject to the political and judicial climate of a single state. In recent years that climate has been damaged by governance failures, allegations of judicial capture, and corruption scandals that erode trust in the rule of law. These vulnerabilities have been deliberately exploited by Chinese businessman Lu Heng through protracted litigation and procedural manoeuvres that have paralysed AfriNIC’s operations. By leveraging a judicial system widely perceived as compromised, Lu Heng has been able to delay reforms, block decisions, and weaken the institution’s ability to fulfil its continental mandate.
When Mauritius was selected as the host country in 2005, the decision was based on political stability, a relatively independent judiciary, a favourable business climate and adequate connectivity infrastructure. At that time, very few African countries had international bandwidth above 10 Gbps, data centre availability zones, or direct submarine cable landings. Today the picture is entirely different. At least 20 African countries have Tier III or higher certified data centres. Over 30 have direct submarine cable access with combined international bandwidth exceeding 80 Tbps. More than 25 now rank above 50 percent in the International Telecommunication Union’s ICT Development Index for infrastructure readiness. Political stability scores from the Mo Ibrahim Index show that a dozen countries match or surpass Mauritius in governance and security indicators. These figures demonstrate that the conditions which justified Mauritius in 2005 are now met or exceeded in multiple African jurisdictions.
This is no longer only an institutional challenge. It has become a geopolitical one. Africa’s digital infrastructure is increasingly caught in the crosscurrents of global power rivalries. China’s influence in Africa extends beyond state to state infrastructure projects into the realm of private actors strategically targeting control over digital assets. In this context Mauritius’s role as AfriNIC’s host country is no longer a neutral choice. It has become a geopolitical fault line where governance disputes intersect with the global contest for digital dominance.

From National Vulnerability to International Stability
The experience of the past three years has shown that anchoring AfriNIC within the legal system of a single state exposes it to unacceptable risks. Judicial capture in Mauritius has already crippled the organisation’s capacity to operate. External actors such as Chinese businessman Lu Heng have demonstrated how litigation tactics, aided by compromised courts, can delay decisions, freeze resources, and erode stakeholder confidence. The lesson is clear. Africa’s only Regional Internet Registry must be structurally protected from the domestic vulnerabilities of any single jurisdiction.
The proposal is to establish AfriNIC as an international organisation through a treaty negotiated under the auspices of the African Union. This status would grant it legal personality recognised by multiple states, immunity from politically motivated litigation, and a governance framework that cannot be altered by the courts or parliament of a single host country.
More recently, several African member-based organisations have adopted host country agreements to secure their independence from domestic political and judicial interference. Among the most recent are the Africa Finance Corporation (AFC, established 2007), the African Trade and Investment Development Insurance (ATIDI, 2001) and the African Energy Commission (AFREC, 2001). These join an established group of continental institutions with the same protections, including the Trade and Development Bank (TDB, 1985), Shelter Afrique Development Bank (SHAFDB, 1982), ZEP-RE (PTA Reinsurance Company, 1990), the African Solidarity Fund (ASF, 1976), the African Telecommunications Union (ATU, 1977), the African Civil Aviation Commission (AFCAC, 1969), the African Regional Organisation for Standardisation (ARSO, 1977) and the Pan-African Postal Union (PAPU, 1980). The steady creation of new treaty-based institutions with immunity provisions shows that this model remains relevant and effective for safeguarding continental mandates against localised capture.
Many African countries now meet the criteria that justified Mauritius’s selection in 2005 political stability, an independent judiciary, robust connectivity infrastructure, and a favourable business climate. Among the smaller and mid-sized states, several now combine compact governance systems with powerful infrastructure and strong diplomatic networks. Togo has direct access to multiple submarine cables, Tier III-certified data centres, and a government-backed digital economy strategy. Rwanda has positioned itself as a continental innovation hub with nationwide 4G coverage and a highly efficient regulatory environment. Ghana combines political stability with advanced data hosting capabilities and is a key player in regional digital policy. South Africa, while larger in scale, offers unmatched technical depth, world-class internet exchange points, and a track record of hosting critical continental institutions. These advances demonstrate that the hosting of AfriNIC need not be confined to the historical choice of Mauritius and could instead reflect the broader readiness of multiple African states.